Parent 

IBM 5160  -  Significant Motherboard Differences to the IBM 5150


Motherboard - Cassette port dropped

No cassette port.


Motherboard - 8 expansion slots instead of 5

8 expansion slots instead of 5, and the slots are closer together.  See the comparison photo here.

Of the 8 slots, slot 8 is different to the other slots.  Slot 8 sits on the 'external' address and data buses.  Diagrams showing that are at here.
More information on slot 8 is here.


Motherboard - Expansion slot pinout

Pin B8, which was 'reserved' in the 5150, is now 'Card Selected' (a signal from cards in slot 8).


Motherboard - Keyboard DIN connector in different position

See the comparison photo here.
This is relevant to the few who are considering putting a 5160 motherboard into a 5150 case (or vice-versa).


Motherboard - Switch block SW2 removed

On a 5150 motherboard, the POST inspects SW2 to determine how much conventional memory (motherboard plus expansion cards) that a technician indicates is fitted.
In the move to the 5160, SW2 was removed.  In the 5160, the POST determines the amount of conventional memory simply by a search.
That search methodology is flawed - see here.


Motherboard - ROM

The IBM 5160 uses more of the motherboard's address space for ROM code.  See here.


Motherboard - RAM sockets

In the IBM 5150, bank 0 is soldered in, with the other three banks in IC sockets.
In the IBM 5160, all four banks are in IC sockets.


Motherboard - RAM related switches

In the IBM 5150, all four banks of motherboard RAM are permanently enabled.  The two RAM related switches in switch block SW1 simply inform the POST of which motherboard RAM banks are populated.

In the IBM 5160, the two RAM related switches in switch block SW1 additionally disable/enable motherboard RAM banks 1, 2 and 3 (bank 0 is permanently enabled).  This means that, unlike in the 5150, the user can add conventional RAM via expansion card/s without having to fully populate the motherboard RAM banks first.


Increased I/O port range for expansion cards to use

  Motherboard Expansion card         Information source
5150 000 - 1FF hex 200 - 3FF hex  Reference: The IBM 5150 document here
     1.  Page 1-41: Read gating circuit (part of chip U27) for motherboard I/O, looks for A9 being low (0111111111 = 1FF).  See here.
     2.  
5160 000 - 0FF hex 100 - 3FF hex  Reference: The IBM 5160 document here
     1.  Page 1-39: Read gating circuit (part of chip U23) for motherboard I/O, looks for both A8 and A9 being low (0011111111 = FF).  See here.
     2.  Page 1-24

Presumably, this was done because:
• IBM recognised that they had over-reserved the motherboard I/O range in the 5150, and
• IBM recognised that more I/O range was required for expansion cards.

Any company that chose to use I/O ports in the newly opened up block of 100 to 1FF for a card of theirs, made that card incompatible with the 5150.  Why?  With such a card fitted in a 5150, a read from one of the card's I/O ports (i.e.  somewhere in 100 to 1FF) will result in a data bus driven both by the card and by chip U13 on the 5150 motherboard.

BTW: The upper limit of 3FF is due to the fact that both the motherboard, and a lot of expansion cards, only decode 10 address lines (A0 to A9) for I/O operations.


Motherboard - 8255 I/O pin assignment

See the table here


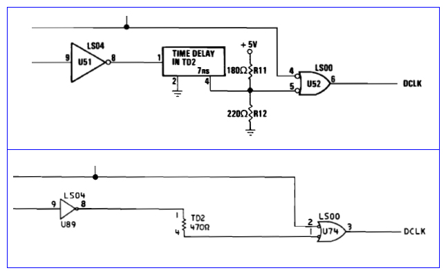
Motherboard - DCLK signal

One of the signals generated on both the 5150 and 5160 motherboards is DCLK, a delayed clock.
On the 5150 motherboard, the delay is achieved via a delay line and two resistors.
On the 5160 motherboard, a resistor is used instead (taking advantage of the input capacitance of U74).
A comparison diagram is here

LATER NOTE:  Per the photos at here, it turns out that some early 5160 64-256KB motherboards still had the TD2 delay line (and R4 and R5).  My 5160 64-256KB motherboard does not.

LATER NOTE:  Per the photos at here, it turns out that some 5150 64KB-256KB motherboards had the substitution done.


Motherboard - Address bits for RAM

On the 5150 motherboard, the address bits for RAM are derived from the 'internal' address bus (A0 to A19).  A diagram showing that is at here.
On the 5160 motherboard, the address bits for RAM are derived from the 'external' address bus (XA0 to XA19).  A diagram showing that is at here.


Motherboard - Data pins of the 8259A PIC chip

On the 5150 motherboard, the data pins of the 8259A PIC chip are connected to the 8088 CPU's multiplexed address/data bus (AD).  A diagram showing that is at here.
On the 5160 motherboard, the data pins of the 8259A PIC chip are connected to the motherboard's 'external' data bus.  A diagram showing that is at here.


Motherboard - Separation of data in/out pins on RAM chips for parity

On the 5150 motherboard, the 'data in' and 'data out' pins (pins 2 and 14) on all RAM chips (data and parity) are connected.

On the 5160 motherboard, there is no connection between the 'data in' and 'data out' pins on the RAM chips for parity.  IBM appear to have done that in order to slightly reduce the amount of circuitry used in the RAM parity generation and comparison circuitry.

Related diagrams are here and here.